Map stays for

Hello

I have a problem with the map created from SLAM Toolbox. It stays frozen even though the ROSBot 2R moves. It seems that SLAM Toolbox map not updating in ROS 2 and there are no clear errors, TF and topics seem fine. I noticed that map frame in rviz2 stays also frozen.
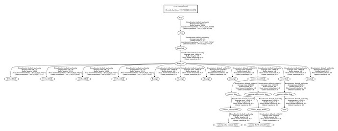
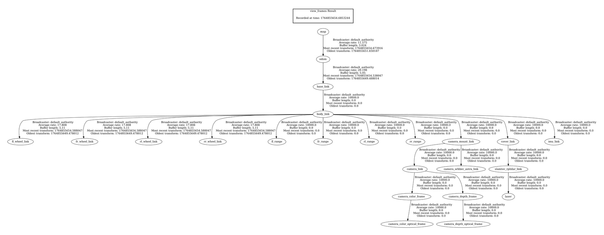
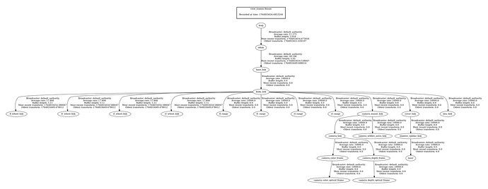
I got the following tree:

I would appreciate every help.

Thank you

Best regards

Hello @zain,

To be able to advise you, I would need a gif recording and information from the error/warning logs.
Also describe:

  • what version of ROS you are using
  • list what materials you are using

Hi @RafalGorecki
there is nor warning logs. Just the map does not getting updated even though everything is correct.
I use ROS2

The componentes are:

  1. ROSBot 2R
  2. Slamtec LIdar A2M8
  3. Humble

In the files you can finde the slam parameters and launchs

All topics are running:

rosa@rosbot2r:~$ ros2 topic list
/battery
/button/left
/button/right
/cmd_ser
/cmd_vel
/diagnostics
/dynamic_joint_states
/imu_broadcaster/imu
/joint_states
/joy
/joy/set_feedback
/laser_filter/transition_event
/led/left
/led/right
/map
/map_metadata
/odometry/filtered
/odometry/wheels
/parameter_events
/pose
/range/fl
/range/fr
/range/rl
/range/rr
/robot_description
/rosout
/scan
/scan_filtered
/set_pose
/slam_toolbox/feedback
/slam_toolbox/graph_visualization
/slam_toolbox/scan_visualization
/slam_toolbox/update
/tf
/tf_static
rosa@rosbot2r:~$

Thanks

Zain

Hello @zain,

Could you please send:

  • a GIF of the map visualization
  • logs
  • Rosbot driver versions

General information:

  • The map is only updated while driving
  • Make sure the scan_filtered data is published. If you’re using an older version of the driver, scan_filtered is not available.

Hi @RafalGorecki
in the 2 photos below you can see at the first image the start location, where the robot started. Then i drove the robot a bit but as you can notice the map does not update, since the TF updates but map not. Before the map could not update at all. But after i changed the mod of the Lidar to “Standard” i got this. But still messy. I should mention here that the LIdar works very fine and deliver the data very good.

Thanks
Zain

Hello @RafalGorecki
i built the rosbot driver from the git repo :link: GitHub - husarion/rosbot_ros at humble and then i added to it in /src file the rplidar git repo :link: GitHub - Slamtec/rplidar_ros at ros2 . SLAM Toolbox ist installed and configured like above mentioned. The lidar delivers permanent scan data.
I think there es a problem with TF. But i dont know how to solve this!
I really appreciate every help and support

Thanks
Zain

Since I haven’t used ROS 2 Tutorials in over a year, that’s where this example came from. I haven’t been able to reproduce this error. Looking at the TF tree, everything looks fine. There’s both a mapbase_link and a base_linklaser connection (which is in the /scan / /scan_filtered message).
Looking at the screenshots, it looks like slam was updating for a while. I’m wondering if:

  1. They’re all being run on the robot.
  2. Is scan still publishing topics (ros2 topic echo /scan_filtered)
  3. Are there devices on the LAN with a different ROS distribution?

Hello @RafalGorecki

of course everything was running on the real robot. And yes, scan is still publishing topics correctly!!

rosbot 2r is the only device with ros2 on the LAN
I wonder if the slam parameters are correct. So, how to get the correct slamt paramter for the rosbot 2r?

To make sure the parameters are loaded correctly, you can do this by executing ros2 param get /slam scan_topic. However, if there was something wrong with the configuration, I don’t expect it would only work for a moment and then stop :confused:

I can’t recreate it, at most I can take a look at the rosbag if you send it to me.